Обновление ChipLoaderNG 3.7.0, подробнее тут: viewtopic.php?f=19&t=11442

CHIPSOFT J2534 и бут пин Mitsubishi

Обсуждения и вопросы по нашему CHIPSOFT J2534 адаптеру

Модератор: chipsoft

Аватара пользователя
Romann43
Сообщения: 715
Зарегистрирован: Вт авг 05, 2014 10:25 pm
Откуда: Кирово-Чепецк

Сообщение Romann43 » Ср июл 13, 2016 11:38 am

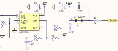
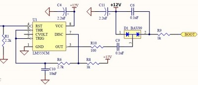
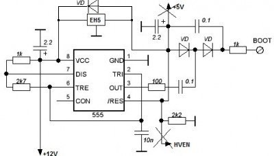
Очень странно...По этой схеме я делал первую плату,на выходе 17в.Ему там физически не от куда быть больше,так как складываются напряжения +5В со стабилизатора и 12В с выхода таймера 555.Как у вас 21 получилось-для меня загадка)) Питание таймера 555 сколько вольт?

evgen13reg
Сообщения: 73
Зарегистрирован: Пн янв 04, 2016 10:55 pm
Откуда: Саранск

Сообщение evgen13reg » Чт июл 14, 2016 9:09 am

Romann43 писал(а):Очень странно...По этой схеме я делал первую плату,на выходе 17в.Ему там физически не от куда быть больше,так как складываются напряжения +5В со стабилизатора и 12В с выхода таймера 555.Как у вас 21 получилось-для меня загадка)) Питание таймера 555 сколько вольт?

Нашел причину стабилизатор выбило,и заместо 5В 12 давала
Стабилизатор отпоял,так 5В подал,и о чудо 17в.Ему
Сегодня кренку воткну

Аватара пользователя
Romann43
Сообщения: 715
Зарегистрирован: Вт авг 05, 2014 10:25 pm
Откуда: Кирово-Чепецк

Сообщение Romann43 » Чт июл 14, 2016 10:04 am

evgen13reg писал(а):
Romann43 писал(а):Очень странно...По этой схеме я делал первую плату,на выходе 17в.Ему там физически не от куда быть больше,так как складываются напряжения +5В со стабилизатора и 12В с выхода таймера 555.Как у вас 21 получилось-для меня загадка)) Питание таймера 555 сколько вольт?

Нашел причину стабилизатор выбило,и заместо 5В 12 давала
Стабилизатор отпоял,так 5В подал,и о чудо 17в.Ему
Сегодня кренку воткну
Я бы на вашем месте проверил напряжение на бут пине при подключенном эбу(имею ввиду 21вольт на выходе).Вчера я проводил замеры,при 17В и подключенном эбу,напряжение падает до 13.5-14 в,а этого недостаточно.Или нагрузить выход сопротивлением 10к на массу и сделать замер при 21в выходе.

Аватара пользователя
Romann43
Сообщения: 715
Зарегистрирован: Вт авг 05, 2014 10:25 pm
Откуда: Кирово-Чепецк

Сообщение Romann43 » Чт июл 14, 2016 11:25 am

Сейчас переделал схему,вместо +5в подал +13.25В на выходе без нагрузки стало 24.9В под нагрузкой 10к на массу стало 20В.
Вложения
 (251)1.jpg
до переделки
 (251)2.jpg
после переделки

Аватара пользователя
injektor
Сообщения: 703
Зарегистрирован: Пн июн 09, 2008 6:06 pm
Откуда: UA, Александрия

Сообщение injektor » Сб июл 16, 2016 2:35 pm

evgen13reg писал(а):Нашел причину стабилизатор выбило, и заместо 5В 12 давала. Стабилизатор отпоял, так 5В подал, и о чудо 17в. Ему
Сегодня кренку воткну
Если вылетает кренка то поставь ей параллельно диод где то около 1А.
Вложения
1468392411.jpg
Компьютерная диагностика, ремонт, чип-тюнинг. Изготовление, привязка чип-ключей и брелков к авто...
тел. 066 7763335

Аватара пользователя
Romann43
Сообщения: 715
Зарегистрирован: Вт авг 05, 2014 10:25 pm
Откуда: Кирово-Чепецк

Сообщение Romann43 » Сб июл 16, 2016 5:48 pm

Есть статистика у кого эта схема работает на практике?У меня нет,так как ммс2 не поддерживает адаптер чипсофт,да собственно и с опеном не слаще :D

Аватара пользователя
Romann43
Сообщения: 715
Зарегистрирован: Вт авг 05, 2014 10:25 pm
Откуда: Кирово-Чепецк

Сообщение Romann43 » Вс июл 17, 2016 7:36 pm

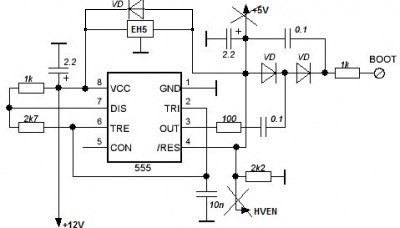
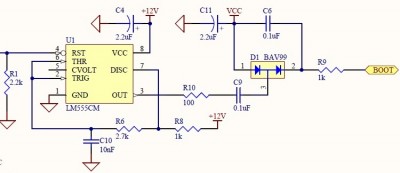
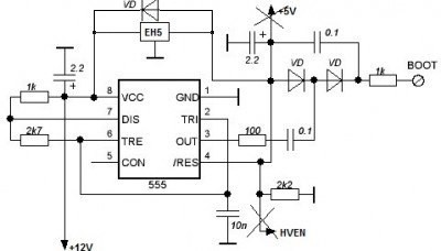
От нечего делать,запилил другую версию бут пина :D Схема и фото платы прилагаю.
Вложения
 (265).jpg
Схема
2016-07-17-6151 1.jpg
Плата

Аватара пользователя
chipsoft
CHIPSOFT.UA
Сообщения: 8318
Зарегистрирован: Вс дек 18, 2005 1:23 pm
Откуда: Украина, Киев

Сообщение chipsoft » Вс июл 17, 2016 9:08 pm

Работает?
CHIPSOFT J2534 Pro: 5 CAN BUS, 1 SWCAN, 8 KLine, 5 - 20V Voltage generator
Онлайн магазин CHIPSOFT: shop.chipsoft.com.ua

Аватара пользователя
Romann43
Сообщения: 715
Зарегистрирован: Вт авг 05, 2014 10:25 pm
Откуда: Кирово-Чепецк

Сообщение Romann43 » Вс июл 17, 2016 9:12 pm

chipsoft писал(а):Работает?
Запчасти только заказал,думаю выдаст 17-20В,тестировать не на чем,ты же в курсе причин :wink: Схема честно слизана с ОР2.0 :D

Аватара пользователя
Romann43
Сообщения: 715
Зарегистрирован: Вт авг 05, 2014 10:25 pm
Откуда: Кирово-Чепецк

Сообщение Romann43 » Пн июл 18, 2016 6:00 pm

Денис,Митсу к-лайновые не планируете освоить? будет хоть чем тестировать :D

Аватара пользователя
Romann43
Сообщения: 715
Зарегистрирован: Вт авг 05, 2014 10:25 pm
Откуда: Кирово-Чепецк

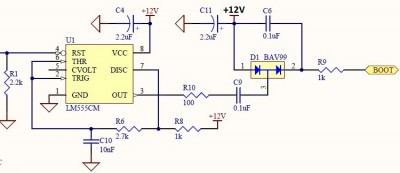
Сообщение Romann43 » Вт июл 26, 2016 9:10 pm

Вот что получается,жду микросхемы :D
Вложения
2016-07-25-6209 1.jpg

Аватара пользователя
Romann43
Сообщения: 715
Зарегистрирован: Вт авг 05, 2014 10:25 pm
Откуда: Кирово-Чепецк

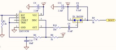
Сообщение Romann43 » Вт июл 26, 2016 9:18 pm

Предыдущая версия,таймер555+умножитель напряжения(вся плата не входит к сожалению)
Вложения
2016-05-21-5870 1.jpg

__Maksim__
Сообщения: 94
Зарегистрирован: Вс мар 16, 2014 12:03 pm
Откуда: Tatarstan,Kazan

Сообщение __Maksim__ » Чт июл 28, 2016 3:54 pm

Romann43 писал(а):
chipsoft писал(а):Работает?
Запчасти только заказал,думаю выдаст 17-20В,тестировать не на чем,ты же в курсе причин :wink: Схема честно слизана с ОР2.0 :D
У меня есть на чем тест провести можно.

Аватара пользователя
Romann43
Сообщения: 715
Зарегистрирован: Вт авг 05, 2014 10:25 pm
Откуда: Кирово-Чепецк

Сообщение Romann43 » Чт июл 28, 2016 5:09 pm

У меня тоже :D Сегодня отпишусь вечером.

__Maksim__
Сообщения: 94
Зарегистрирован: Вс мар 16, 2014 12:03 pm
Откуда: Tatarstan,Kazan

Сообщение __Maksim__ » Чт июл 28, 2016 5:12 pm

Romann43 писал(а):У меня тоже :D Сегодня отпишусь вечером.
ДОбро, посмотрю, для меня актуально.

Ответить

Кто сейчас на конференции

Сейчас этот форум просматривают: нет зарегистрированных пользователей и 5 гостей