Там в схеме заложено постоянное питание 1 ноги BAV99 +5в(с юсб порта), при этом на выходе бут всегда будет присутствовать +5в при подаче питания +12 или питания от юсб.Если не напрягает,можно так и оставить.injektor писал(а):Вопрос снят, лень было искать.
Обновление ChipLoaderNG 3.7.0, подробнее тут: viewtopic.php?f=19&t=11442
CHIPSOFT J2534 и бут пин Mitsubishi
Модератор: chipsoft
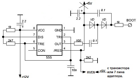
Кто желает изготовить самостоятельно,прикладываю окончательную печатку в спринте 5.0 Номиналы указаны.
- Вложения
-
- 1.3 5.0.rar
- Boot pin
- (4.79 КБ) 398 скачиваний
Ну тогда так. Только боюсь в штекер прикуривателя оно не поместится.Серёга писал(а):Роман, молодец, ничего не скажешь!Но моё имхо - лучше (проще, надёжнее и т.д
) генератор разместить всё-таки в штекере от прикуривателя, и при необходимости его просто втыкать
Ну а кому что уже по вкусу - это дело каждого, главное - минимум два варианта решения уже есть!
Последний раз редактировалось injektor Сб авг 15, 2015 1:12 am, всего редактировалось 1 раз.
Компьютерная диагностика, ремонт, чип-тюнинг. Изготовление, привязка чип-ключей и брелков к авто...
тел. 066 7763335
тел. 066 7763335
Для автономной работы,если не использовать +5в с 7пина DB-9 адаптера(переделанный для подачи бут +5в хонда) годится.Если использовать с адаптером,то стабилизатор +5в в схеме не нужен.Подаётся на 4 ногу таймера 1 ногу диода с транзистора или 7 пина адаптера.injektor писал(а):Ну тогда такой вариант.Серёга писал(а):Роман, молодец, ничего не скажешь!Но моё имхо - лучше (проще, надёжнее и т.д
) генератор разместить всё-таки в штекере от прикуривателя, и при необходимости его просто втыкать
Ну а кому что уже по вкусу - это дело каждого, главное - минимум два варианта решения уже есть!
Да согласен, я про них и не подумал. Привычка, стандартный штекер прикуривателяСерёга писал(а):Ну штекера от зарядных мобилок есть довольно вместительные, так что такой бут-генератор даже болтаться там будетinjektor писал(а):Ну тогда так. Только боюсь в штекер прикуривателя оно не поместится..
Компьютерная диагностика, ремонт, чип-тюнинг. Изготовление, привязка чип-ключей и брелков к авто...
тел. 066 7763335
тел. 066 7763335
Вот со стабилизатором,размер 33\14мм печатать платы на бумагу в зеркале 
- Вложения
-
- 1.3 4.0.rar
- Со стабилизатором
- (5.33 КБ) 322 скачивания
EcuFlash не пробовал? Я читал и писал 9327_19_Lancer_IX_1,6_МТ EcuFlash. Бут пин подавал прямо с АКБ через контрольку. Все прошло отлично.Romann43 писал(а):Пробовал сегодня Lancer IX 1.6 МТ,ни ОР2.0 ни J2534 не получилось считать(ММС2).Бут пин в обоих случаях был подключен.
Компьютерная диагностика, ремонт, чип-тюнинг. Изготовление, привязка чип-ключей и брелков к авто...
тел. 066 7763335
тел. 066 7763335
---
Последний раз редактировалось injektor Вс мар 13, 2016 9:07 pm, всего редактировалось 1 раз.
Компьютерная диагностика, ремонт, чип-тюнинг. Изготовление, привязка чип-ключей и брелков к авто...
тел. 066 7763335
тел. 066 7763335
Экуфлешем делает сразу,а вот ММС2 не взял через диагностический разъём,пробовал и опенпорт и 2534 чипсофт,с бут пином в колодку.injektor писал(а):EcuFlash не пробовал? Я читал и писал 9327_19_Lancer_IX_1,6_МТ EcuFlash. Бут пин подавал прямо с АКБ через контрольку. Все прошло отлично.Romann43 писал(а):Пробовал сегодня Lancer IX 1.6 МТ,ни ОР2.0 ни J2534 не получилось считать(ММС2).Бут пин в обоих случаях был подключен.
Кто сейчас на конференции
Сейчас этот форум просматривают: нет зарегистрированных пользователей и 15 гостей