Обновление ChipLoaderNG 3.7.0, подробнее тут: viewtopic.php?f=19&t=11442
	CHIPSOFT J2534 и бут пин Mitsubishi
Модератор: chipsoft
- 
				Andrei97779i
- Сообщения: 4
- Зарегистрирован: Пт ноя 04, 2011 12:57 am
- Откуда: Ейск
Re: CHIPSOFT J2534 и бут пин Mitsubishi
Всем привет. У меня ChipSoft Lite. Я не пойму когда должен подаваться 5В на 12 пин? Просто многие пишут о том что можно подключить на 12 пин генератор на 17В для митсубиши. А у меня нет 5В.
Пробовал с программой ECU Flasher Alex оригинал. Модуль Митсубиши. Подача от прикуривателя 17В не помогает. ЭБУ не бутится.
			
									
									
						Пробовал с программой ECU Flasher Alex оригинал. Модуль Митсубиши. Подача от прикуривателя 17В не помогает. ЭБУ не бутится.
Re: CHIPSOFT J2534 и бут пин Mitsubishi
Может в этом проблема - 
Подача +5В на 12 пин OBD-II разъема (boot-pin) для работы с ЭБУ Honda.
Вам скорее нужен Mid или Pro -
Подача напряжения программирования 5 — 20В с шагом 0,1В на пины 8, 9, 11, 12, 13 OBD2 разъема.
Ну и естественно, должна поддерживать работу с адаптером сама программа.
			
													Подача +5В на 12 пин OBD-II разъема (boot-pin) для работы с ЭБУ Honda.
Вам скорее нужен Mid или Pro -
Подача напряжения программирования 5 — 20В с шагом 0,1В на пины 8, 9, 11, 12, 13 OBD2 разъема.
Ну и естественно, должна поддерживать работу с адаптером сама программа.
					Последний раз редактировалось FaTON Пт сен 18, 2020 7:48 am, всего редактировалось 1 раз.
									
			
									
						- sputnet74
- Сообщения: 399
- Зарегистрирован: Вт сен 01, 2015 11:12 am
- Откуда: Челябинская область
- Контактная информация:
Re: CHIPSOFT J2534 и бут пин Mitsubishi
для этого нужен сам генераторAndrei97779i писал(а): ↑Чт сен 17, 2020 11:46 pmПросто многие пишут о том что можно подключить на 12 пин генератор на 17В для митсубиши.
а как проверили?
https://vk.com/sputnet74
						- 
				Andrei97779i
- Сообщения: 4
- Зарегистрирован: Пт ноя 04, 2011 12:57 am
- Откуда: Ейск
Re: CHIPSOFT J2534 и бут пин Mitsubishi
Замерял на 12 пине напряжение тестером и осциллографом. Даже кратковременного импульса нет. Хотя сама программа с этим адаптером работает как с 2534. Шью этой программой через этот адаптер солярисы, сиды... Т.е. прога поддерживает этот адаптер. А вот +5 В не появляется. Модуль для митсубиши открыт.
			
									
									
						- 
				Andrei97779i
- Сообщения: 4
- Зарегистрирован: Пт ноя 04, 2011 12:57 am
- Откуда: Ейск
Re: CHIPSOFT J2534 и бут пин Mitsubishi
Согласен что mid или Pro лучше. Но адаптер же должен подавать 5В на 12 пин. Не надо мне с шагом 0,1В. Пусть +5 подаст.
Re: CHIPSOFT J2534 и бут пин Mitsubishi
Подключите к  Honda и будет Вам 5 в...
			
									
									
						Re: CHIPSOFT J2534 и бут пин Mitsubishi
Адаптер сам по себе ничего не делает. Как только поступит на адаптер команда подать +5В на 12 пин, адаптер сделает это. По поводу платы генератора на 17В, то она не будет работать с последними версиями прошивок адаптера.Andrei97779i писал(а): ↑Вс янв 03, 2021 11:29 pmЗамерял на 12 пине напряжение тестером и осциллографом. Даже кратковременного импульса нет. Хотя сама программа с этим адаптером работает как с 2534. Шью этой программой через этот адаптер солярисы, сиды... Т.е. прога поддерживает этот адаптер. А вот +5 В не появляется. Модуль для митсубиши открыт.
CHIPSOFT J2534 Pro: 5 CAN BUS, 1 SWCAN, 8 KLine, 5 - 20V Voltage generator
Онлайн магазин CHIPSOFT: shop.chipsoft.com.ua
						Онлайн магазин CHIPSOFT: shop.chipsoft.com.ua
Re: CHIPSOFT J2534 и бут пин Mitsubishi
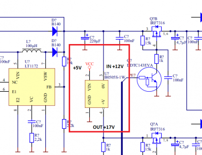
Есть преобразователь готовый. Применяется в Xprog-m. Вот кусок схемы. 
			
									
									Ремонт электроники тел.+38 096-376-95-99
						Re: CHIPSOFT J2534 и бут пин Mitsubishi
Это не поможет. Программа делает запрос на адаптер на подачу 17В. Адаптер этого не умеет и вернет программе ошибку. А программа просто прервет свое выполнение.
CHIPSOFT J2534 Pro: 5 CAN BUS, 1 SWCAN, 8 KLine, 5 - 20V Voltage generator
Онлайн магазин CHIPSOFT: shop.chipsoft.com.ua
						Онлайн магазин CHIPSOFT: shop.chipsoft.com.ua
- 
				Andrei97779i
- Сообщения: 4
- Зарегистрирован: Пт ноя 04, 2011 12:57 am
- Откуда: Ейск
Re: CHIPSOFT J2534 и бут пин Mitsubishi
И как это можно исправить?
			
									
									
						Re: CHIPSOFT J2534 и бут пин Mitsubishi
Уже отвечал - 
нужен Mid или Pro.
			
									
									
						нужен Mid или Pro.
Re: CHIPSOFT J2534 и бут пин Mitsubishi
ChipSoft Lite этого не умеет.
			
									
									
						Кто сейчас на конференции
Сейчас этот форум просматривают: нет зарегистрированных пользователей и 15 гостей




