Обновление ChipLoaderNG 3.7.0, подробнее тут: viewtopic.php?f=19&t=11442

Vag UDS

Модули калибровок для ChipExplorer сторонних производителей

Модераторы: chipsoft, Иоанн

Chipexp
Сообщения: 220
Зарегистрирован: Вс фев 16, 2014 12:48 pm
Откуда: Москва

Vag UDS

Сообщение Chipexp » Ср июл 26, 2017 2:33 pm

Изучаю спрос на модули автомобилей Vag UDS,
В данный момент тестируется модуль ME17.5.26_04E906057CJ_2726 на конкретном авто.
Будет достуно перевод на Е2.
Если модуль интересен, то возможен выход в массы.

Надысь
Сообщения: 42
Зарегистрирован: Пт фев 17, 2017 9:16 pm
Откуда: х.Ленинакан

Сообщение Надысь » Ср июл 26, 2017 10:26 pm

это будет полуфабрикат с неизвестной маской ошибок? И неопределенными графиками? Или по тюну вообще ничего не будет?

Chipexp
Сообщения: 220
Зарегистрирован: Вс фев 16, 2014 12:48 pm
Откуда: Москва

Сообщение Chipexp » Чт июл 27, 2017 10:44 am

Надысь писал(а):это будет полуфабрикат с неизвестной маской ошибок? И неопределенными графиками? Или по тюну вообще ничего не будет?
По тюну хх, уоз, топливо, дроссель, фазы
с конкретными графиками
по маске еще делается, пока только Е2
Модуль делается по просьбе тюнеров. Не хотят покупать больше прошивки.

Надысь
Сообщения: 42
Зарегистрирован: Пт фев 17, 2017 9:16 pm
Откуда: х.Ленинакан

Сообщение Надысь » Чт июл 27, 2017 11:34 am

Теперь более менее понятно. а софт один поддерживаться будет?

beneton
Сообщения: 339
Зарегистрирован: Пн ноя 26, 2007 3:19 pm
Откуда: Луганск

Сообщение beneton » Чт июл 27, 2017 2:03 pm

Chipexp писал(а):
Надысь писал(а):это будет полуфабрикат с неизвестной маской ошибок? И неопределенными графиками? Или по тюну вообще ничего не будет?
По тюну хх, уоз, топливо, дроссель, фазы
с конкретными графиками
по маске еще делается, пока только Е2
Модуль делается по просьбе тюнеров. Не хотят покупать больше прошивки.
А может лучше посоветуете купить прошивки. Те кто реально не хотят, как правило в винолсе все нехотя без сонными ночами ковыряют чудо байтики :)

Chipexp
Сообщения: 220
Зарегистрирован: Вс фев 16, 2014 12:48 pm
Откуда: Москва

Сообщение Chipexp » Чт июл 27, 2017 2:48 pm

Надысь писал(а):Теперь более менее понятно. а софт один поддерживаться будет?
Сейчас один софт, на нем идет тест, дальше будет добавляться.
По поводу покупки софта, - без меня разберуться покупать или нет.
да и с покупным нет нужного результата.

Chipexp
Сообщения: 220
Зарегистрирован: Вс фев 16, 2014 12:48 pm
Откуда: Москва

Сообщение Chipexp » Чт июл 27, 2017 8:20 pm

На чипТюнере быстро образовалась складка :), так что кому нужен более полный модуль то пишитесь цена 6000р, чуть проще 2000р.
Кстати модуль готов потихоньку будет подтягиваться софт/

Chipexp
Сообщения: 220
Зарегистрирован: Вс фев 16, 2014 12:48 pm
Откуда: Москва

расширяется список поддерживаемых ЭБУ

Сообщение Chipexp » Пт июл 28, 2017 3:24 pm

Модуль пока в работе, в целом готов, кое что добавляется, основные параметры все доступны.
Сейчас будет расширяться список родственных эбу которые поддерживаются данным модулем.
проверяется два софта:
MED17.5.25 04E906016Q
MED17.5.21_04E906016DF
Речь идет только о группе Vag/

Chipexp
Сообщения: 220
Зарегистрирован: Вс фев 16, 2014 12:48 pm
Откуда: Москва

Сообщение Chipexp » Пн июл 31, 2017 7:25 am

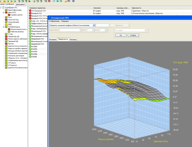
Не много скринов.
Вложения
vw1.jpg
vw2.jpg
vw4.jpg

Chipexp
Сообщения: 220
Зарегистрирован: Вс фев 16, 2014 12:48 pm
Откуда: Москва

Сообщение Chipexp » Пн июл 31, 2017 7:26 am

позже еще добавлю скринов
Вложения
vw3.jpg

xavit
Сообщения: 313
Зарегистрирован: Сб июл 23, 2011 10:25 pm
Откуда: Москва РОССИЯ

Сообщение xavit » Вт авг 01, 2017 1:11 am

Ну если вы всю планку UDS сделаете а то у конкурентов есть уже то будет оч хорошо

Chipexp
Сообщения: 220
Зарегистрирован: Вс фев 16, 2014 12:48 pm
Откуда: Москва

Сообщение Chipexp » Вт авг 01, 2017 8:35 am

xavit писал(а):Ну если вы всю планку UDS сделаете а то у конкурентов есть уже то будет оч хорошо
Сейчас расширяется список поддерживаемого софта.
Окончательная продажа и ее условия пока не ясны, скорее всего это будет складчина, но...., модуль будет в складчине доступен полностью в открытом виде - это значит, что все купившие смогут сами добовлять, расширять, редактировать софт.
Скорее всего в таком же виде будут выставляться и др. новые карты, в виде складчин и только о открытом формате.
В карта нет поддержки пересчета КС, но загрузчики все пересчитывают,
Уже проверено редактирование прошивок в ЧЭ и запись софт ММС флешером (Стаса).

Chipexp
Сообщения: 220
Зарегистрирован: Вс фев 16, 2014 12:48 pm
Откуда: Москва

Сообщение Chipexp » Чт авг 03, 2017 12:12 pm

Один софт тот что выше закончен.
Сейчас добавляется вот этот (скрин).
Как видно это совершенно другой софт.
Пока ни кем не поддерживается.
Вложения
2.jpg

Надысь
Сообщения: 42
Зарегистрирован: Пт фев 17, 2017 9:16 pm
Откуда: х.Ленинакан

Сообщение Надысь » Сб авг 05, 2017 10:03 am

Когда примерно выход?

Chipexp
Сообщения: 220
Зарегистрирован: Вс фев 16, 2014 12:48 pm
Откуда: Москва

Сообщение Chipexp » Ср авг 09, 2017 8:54 pm

Надысь писал(а):Когда примерно выход?
Сейчас чуть меньше стало времени для работы, задача стоит добавить по одному софту, разных блоков, так как модуль будет открыт, купившие смогут сами добавлять софт. По времени буду планировать за месяц успеть. Можно сделать быстро, например сделать несколько однотипных софтов и все. Задача только другая.

Ответить

Кто сейчас на конференции

Сейчас этот форум просматривают: нет зарегистрированных пользователей и 18 гостей