Обновление ChipLoaderNG 3.7.0, подробнее тут: viewtopic.php?f=19&t=11442

Адаптеры для настройки ГБО

Диагностика и чип-тюнинг автомобилей с ГБО

Модераторы: chipsoft, makkenzi

Rustam
Сообщения: 158
Зарегистрирован: Вт янв 01, 2008 7:31 am
Откуда: Симферополь

Адаптеры для настройки ГБО

Сообщение Rustam » Чт май 12, 2011 2:15 pm

Посоветуйте пожалуйста, где можно приобрести адаптеры для настройки ГБО.

wmasterw
Сообщения: 1277
Зарегистрирован: Пт янв 09, 2009 1:58 am
Откуда: Украина, Ирпень

Сообщение wmasterw » Чт май 12, 2011 2:55 pm


fakk
Сообщения: 829
Зарегистрирован: Пн июн 08, 2009 11:45 am
Откуда: Украина, Хмельницкий

Сообщение fakk » Чт май 12, 2011 4:54 pm

Обратитесь здесь на сайте к Вадиму.

Rustam
Сообщения: 158
Зарегистрирован: Вт янв 01, 2008 7:31 am
Откуда: Симферополь

Сообщение Rustam » Сб май 14, 2011 9:52 am

Как его найти?

Аватара пользователя
MASTERGID
Сообщения: 156
Зарегистрирован: Вс июн 03, 2007 12:00 pm
Откуда: ЛЬВОВ

Сообщение MASTERGID » Сб май 14, 2011 11:17 am

http://www.chipsoft.ru/forums/profile.p ... ile&u=3290 профиль
http://www.chipsoft.ru/forums/viewtopic.php?t=2454
тема по адаптерам

kacap2008
Сообщения: 68
Зарегистрирован: Пн дек 29, 2008 12:04 am
Откуда: Полтавская обл.

Сообщение kacap2008 » Ср янв 16, 2013 8:59 pm

Привет всем! Нужна помощь в подключении к мозгам OSCAR-N. Имееться адаптер на FT232RL. Брал у ВАДИМК. Но он не хочет соединяться с оскаром. С БИНГО без проблем.
Может кто, что подскажет? Кто сталкивался с таким ГБО?

wmasterw
Сообщения: 1277
Зарегистрирован: Пт янв 09, 2009 1:58 am
Откуда: Украина, Ирпень

Сообщение wmasterw » Ср янв 16, 2013 9:05 pm

Соединяется Стаговским шнурком.
Диагностика и настройка систем газового впрыска 050 737 79 58

kacap2008
Сообщения: 68
Зарегистрирован: Пн дек 29, 2008 12:04 am
Откуда: Полтавская обл.

Сообщение kacap2008 » Ср янв 16, 2013 10:12 pm

wmasterw писал(а):Соединяется Стаговским шнурком.
Спасибо. Не подскажете, где можно глянуть такой шнурок? А что скажете по поводу этих? http://www.autoscan.kiev.ua/tovari.php

Хотелось бы универсальное и не только для СТАГА или оскара....

wmasterw
Сообщения: 1277
Зарегистрирован: Пт янв 09, 2009 1:58 am
Откуда: Украина, Ирпень

Сообщение wmasterw » Чт янв 17, 2013 12:07 am

Не бывает такого, что бы одним и ко всем. Стаговский вот : http://lpgtech.com.ua/inzhektornye-sist ... mam?page=2
Диагностика и настройка систем газового впрыска 050 737 79 58

kacap2008
Сообщения: 68
Зарегистрирован: Пн дек 29, 2008 12:04 am
Откуда: Полтавская обл.

Сообщение kacap2008 » Чт янв 17, 2013 12:31 am

Спасибо за ответ. Значит те люди занимаются разводняком...

турЫст
Сообщения: 107
Зарегистрирован: Вт авг 15, 2006 10:45 pm
Откуда: Kharkov

Сообщение турЫст » Пн авг 05, 2013 5:48 pm

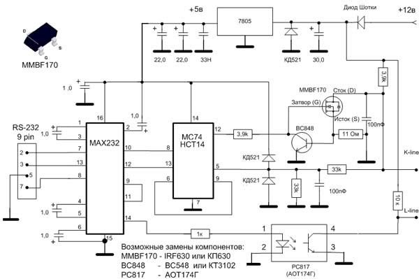
Я сделал себе из своего адаптера КL-line.
Перерезал дорожки между MAX232 и MC74HCT14 . Затем ноги 10 и 12 вывел на разъем 9pin . В итоге когда подключена колодка ГАЗ 4 , на адаптер заходит +12v , Gnd, Rx, Tx. Когда подключена KL в 9pin разъеме Rx , Tx, коммутируются на вход MC74HCT14.
в итоге имеем два в одном , и все универсальное.
Вложения
kl-lineMAX232 мой ..jpg
схема
.jpg
колодка на ГАЗ 4

Аватара пользователя
pioner
Сообщения: 673
Зарегистрирован: Ср май 28, 2008 10:34 pm
Откуда: Макеевка

Сообщение pioner » Пн авг 05, 2013 11:04 pm

Брал зенит комовский в Киеве за 18 евро и юсб Стаг в Польше за 24 евро, и это все уже отработало себя. К шнуркам еще и руки надо.
В нашем дельце , как в анекдоте. Заварки жалеть ненадо.
Диагностика, чип-тюниг. Ремонт автомобильных кондиционеров.

Ксандр
Сообщения: 359
Зарегистрирован: Пн сен 17, 2007 7:04 pm
Откуда: Vinnitsa reg.

Сообщение Ксандр » Вт авг 06, 2013 10:20 am

Запчастей на 30 гр,и за 10 минут на коленке паяеццо) комовый
С юсби ещё проще))

Житон
Сообщения: 2
Зарегистрирован: Ср фев 05, 2014 7:57 pm
Откуда: Курган

Сообщение Житон » Ср фев 05, 2014 8:06 pm

Подскажите может кто пробовал переделать адаптер UNISCAN для настройки ГБО? или он не совместим?

xlibko
Сообщения: 3
Зарегистрирован: Ср май 03, 2017 1:07 am
Откуда: Харьков

Сообщение xlibko » Ср май 03, 2017 1:17 am

пробывать разные шнурки..

Ответить

Кто сейчас на конференции

Сейчас этот форум просматривают: нет зарегистрированных пользователей и 18 гостей